Fallout 3 Subway Map – it’s got some big Fallout 3 vibes going on. The plot rundown from Vanity Fair even loosely mirrors Bethesda’s first steps into the wasteland. The Fallout TV show starts with the end of the . The latest mystery giveaway just got revealed, and it turned out to be Fallout 3: Game of the Year Edition. This is a repeat giveaway, so if you’ve been following the store’s freebies for a while .
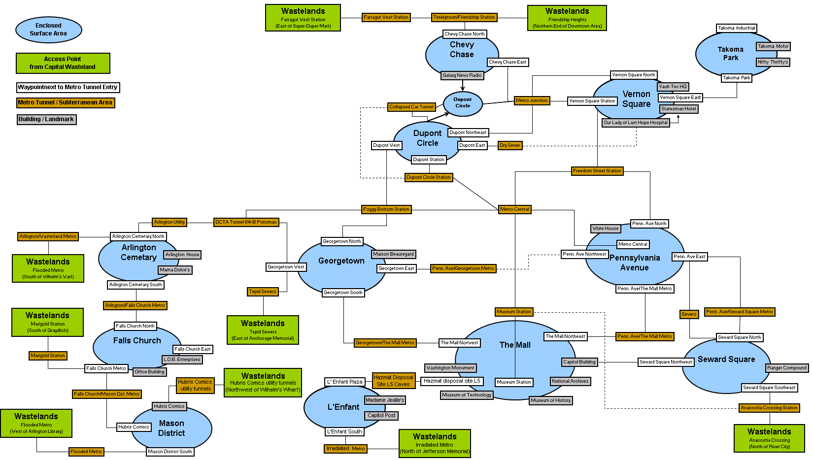
Fallout 3 Subway Map
Source : www.reddit.com
Fallout 3 Metro Map Fallout Wiki Neoseeker
Source : fallout.neoseeker.com
Fallout 3 District/Subway Map Map for PC by fsovercash GameFAQs
Source : gamefaqs.gamespot.com
Fallout 3 Detailed Metro Map : r/Fallout
Source : www.reddit.com
Metro | Fallout Wiki | Fandom
Source : fallout.fandom.com
I decided to map the underground system of downtown DC (Fallout 3
Source : www.reddit.com
Fallout 3 Detailed Metro Map : u/greypilgrim228
Source : www.reddit.com
DCTA Metro map | Fallout Wiki | Fandom
Source : fallout.fandom.com
I decided to map the underground system of downtown DC (Fallout 3
Source : www.reddit.com
Fallout 3 Metró térkép | Magyar Fallout Wiki | Fandom
Source : fallout.fandom.com
Fallout 3 Subway Map I decided to map the underground system of downtown DC (Fallout 3 : Fallout 3, for example, was set in Washington while Fallout 4 took place in Boston. It would be nice to see Fallout explore different parts of the world, but that might change the game up too much . starting with Fallout 3, they were criticised for playing down that side of things. Bethesda’s Todd Howard is the executive producer of the show but the series is being overseen by Westworld’s .







